잔차 진단
2020. 12. 14. 15:24ㆍData Science/02_Time Series Analysis
반응형
분석 종료를 위한 잔차 진단
: 잔차진단을 위한 통계적 방법을 공부해보자
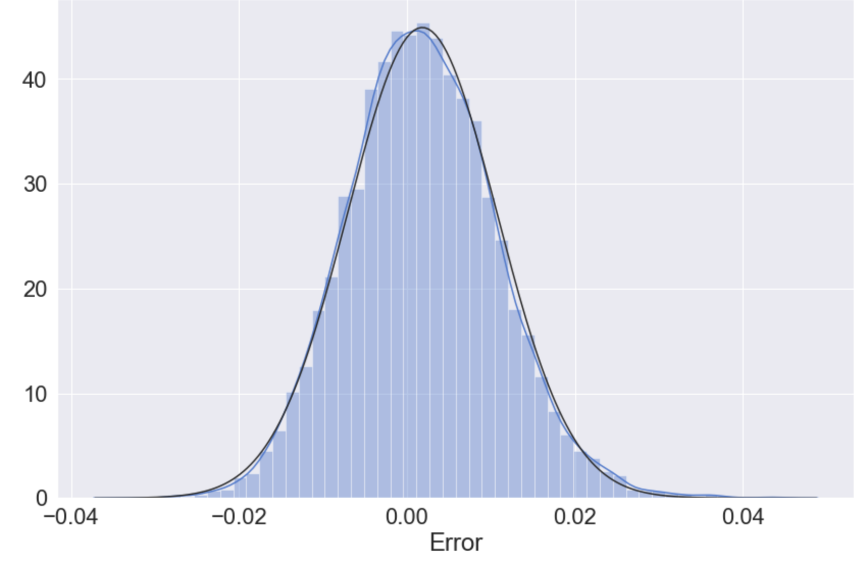
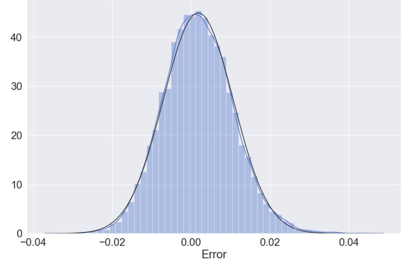
1. 백색잡음(White Noise)
: 백색잡음(Withe Noise)란 패턴이 남아있지 않고 무작위로 야기되는 잡음
: 백색잡음(White Noise)는 2가지 속성을 만족해야 하며 하나라도 만족하지 못하면 모델이 개선의 여지가 있음을 의미함
- 잔차들은 정규분포이며, 평균 0과 일정한 분산을 가져야 함
- 잔차들이 시간의 흐름에 따라 상관성이 없어야 함
: 시계열 예측 모델이 실제 현상의 트렌드와 주기를 잘 반영할수록 잔차의 변동이 작아지고 이를 바탕으로 모델 개선 여부를 파악
: 잔차 진단의 결과는 주로 시각화로 확인이 가능하며 추세 및 주기 중 어떤 것을 건드려야할지 의사결정이 됨

2. 진단 방법
1) 정상성 테스트
- Augmented Dickey-Fuller(ADF) Test 를 주로 사용함
- 시간이 흘러도 일정한 상태를 유지함
- 자기상관 + 등분산성을 아우름
- 귀무가설 : 비정상 상태, 단위근이 존재, 시간 의존성
- 대립가설 : 정상 상태, 단위근이 존재x, 시간 의존성x
2) 정규분포 테스트
- Shapiro-Wilk test, Kolmogorov-Smirnov test 등을 사용
- 귀무가설 : 정규분포 형태다.
- 대립가설 : 정규분포가 아니다.

3) 자기상관 테스트
- Ljung-Box test, Durbin-Watson test 등을 사용
- 귀무가설 : 시계열 데이터의 자기상관성이 0이다.
- 대립가설 : 시계열 데이터의 자기상관성은 0이 아니다.

4) 등분산성 테스트
- Goldfeld-Quandt test, Bartlett's test 등을 사용
- 귀무가설 : 시계열 데이터는 등분산이다
- 대립가설 : 시계열 데이터는 등분산이 아니다.(발산하는 분산이다.)
반응형
'Data Science > 02_Time Series Analysis' 카테고리의 다른 글
| 시계열 데이터 전처리3 (0) | 2020.12.16 |
|---|---|
| 시계열 데이터 전처리2 (0) | 2020.12.15 |
| 시계열 데이터 전처리1 (0) | 2020.12.10 |
| 가설 검정 (0) | 2020.12.02 |
| 시계열 및 통계 용어 (0) | 2020.11.27 |